Animation erstellen...

Diese Seite verwendet Cookies. Durch die Nutzung unserer Seite erklären Sie sich damit einverstanden, dass wir Cookies setzen. Weitere Informationen

  • Animation erstellen...

    Servus,

    Hab da mal 2 kurze Frage an die Pros unter euch.

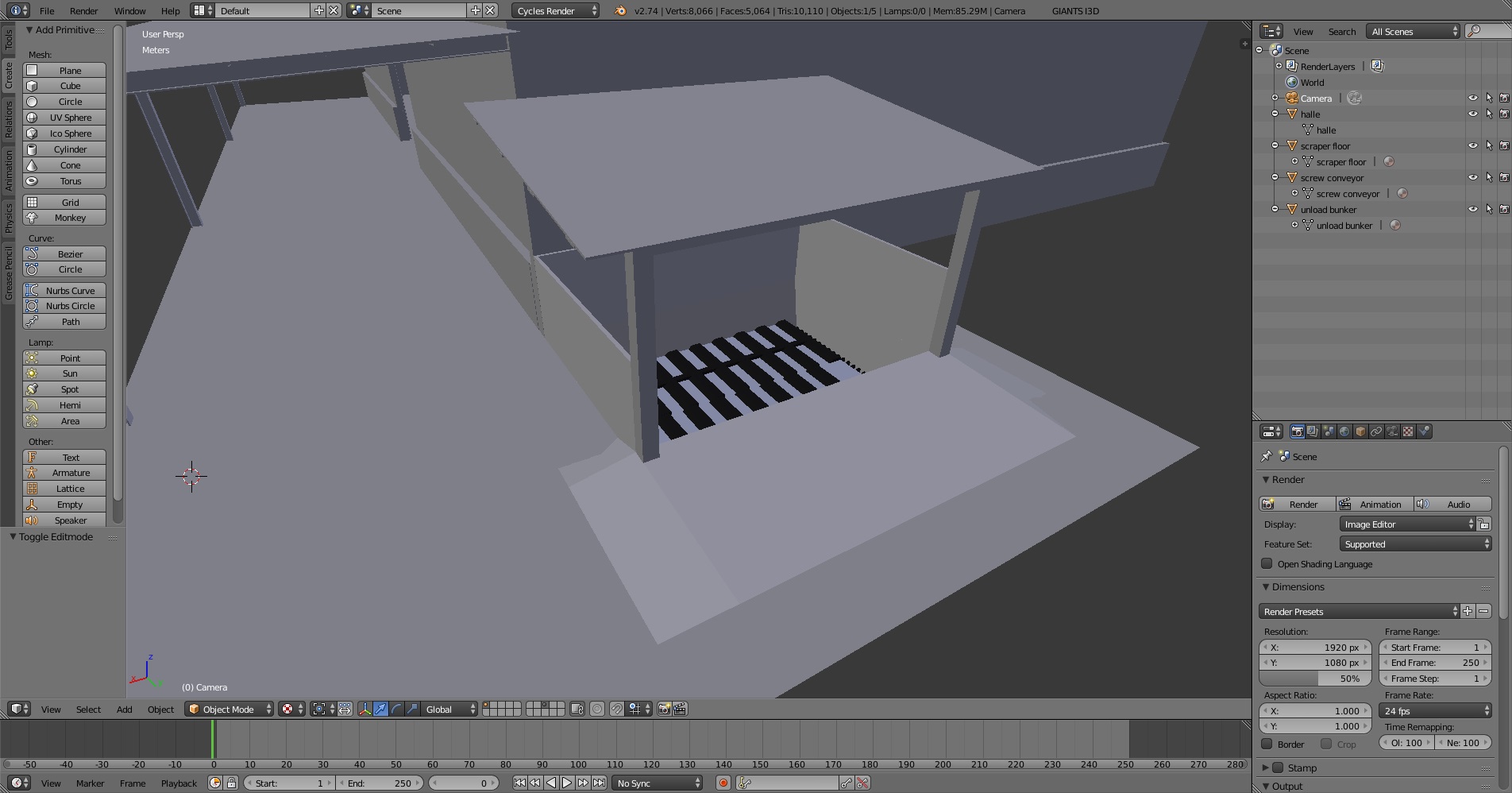
    Wie kann ich den Schüttgutbunker (auf dem Bild) mit Füllstand, Abladetrigger und Heap bestücken und was muss ich dabei beachten ?



    Und ...
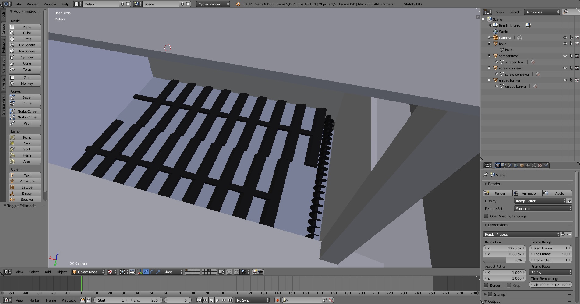
    ... wenn ich es schaffen würde den Schubboden und die Förderschnecke (Bild unten) mit dem Animations Trigger zu versehen, lässt sich der Bunker so sperren, dass nichts gefördert wird, bis der Schubboden und alle Förderschnecken angeschaltet sind ?

    Und wie Bau ich eigentlich für den Schubboden und die Förderschnecken eigentlich die Particle Systeme ein ?
    :rock: Mohdup1 :rock:
Please enable / Bitte aktiviere JavaScript!
Veuillez activer / Por favor activa el Javascript![ ? ]